今日,中国载人航天工程办公室公布神舟十六号载人飞船航天育种实验项目清单,详情如下:
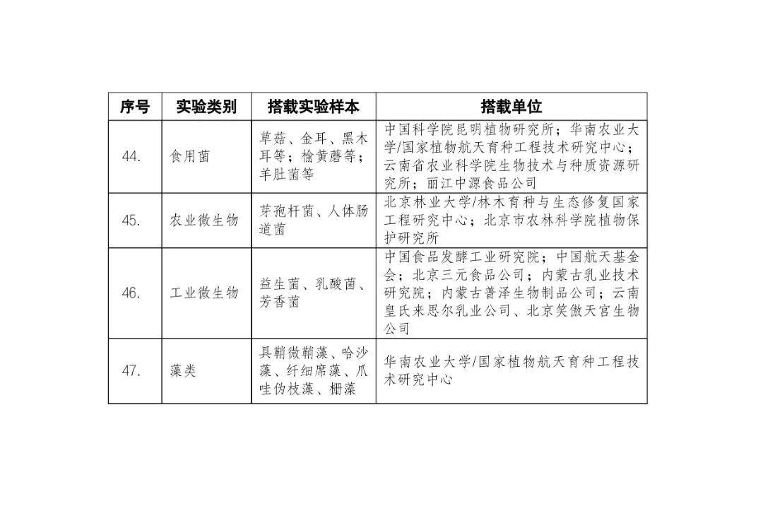
载人航天工程立项实施以来,始终注重提升工程综合效益,致力服务国家经济社会发展。在工程历次飞行任务中,均安排了航天育种搭载实验项目。从神舟十六号载人飞船开始,中国载人航天工程办公室向社会公开征集航天育种搭载实验项目,于3月23日在工程官网发布《关于征集神舟系列载人飞船航天育种实验项目的机会公告》,同时在工程官网开辟“航天育种搭载实验”管理平台,接受搭载需求单位申报实验项目。办公室组织专家对申报项目进行评审,遴选出53个单位的136种份航天育种实验材料实施搭载。包括农作物47份(粮食作物种子12份、经济作物种子28份、耐盐碱植物7份);林草、花卉和药用植物76份(林木17份、饲草21份、花卉7份、药用植物31份);微生物和其它13种(农业微生物菌种2种、工业微生物菌种3种、食用菌3种、藻类和苔藓5种)(清单附后)。
中国载人航天工程办公室将继续利用工程载荷余量组织开展航天育种搭载实验,为国家“种业科技自立自强、种源自主可控,用中国种子保障中国粮食安全”战略需求做出积极贡献。
载人航天搭载为公益性质,不收取搭载费。任何单位和个人不得利用载人航天搭载进行不实宣传和商业炒作。



