上海73家社区事务受理服务中心获评“5A”

来源:劳动观察 作者:王嘉露 发布时间:2023-03-16 16:58

摘要: 浦东新区浦兴路街道社区事务受理服务中心位居全市第一。

社区事务受理服务中心是上海设在街镇层面,集中为居民群众提供个人政务服务的社区综合性服务机构。3月16日,市民政局公布了2020-2022年社区事务受理服务中心标准化建设第三方评估结果,全市社区事务受理服务中心平均得分91.89,其中,73家获评“5A”,浦东新区浦兴路街道社区事务受理服务中心位居全市第一,88家获评“4A”,38家获评“3A”,21家获评“2A”。浦东新区、青浦区、虹口区得分位居全市前三,嘉定区、浦东新区、闵行区、普陀区进步显著。


截至目前,全市共有220个社区事务受理服务中心,汇集了11个部门192项个人政务服务事项。2022年全市社区事务受理服务中心业务总量1222.5万件,“全市通办”占比20.2%,自助终端办理量279.1万件,群众办事便捷性、满意度持续提升。


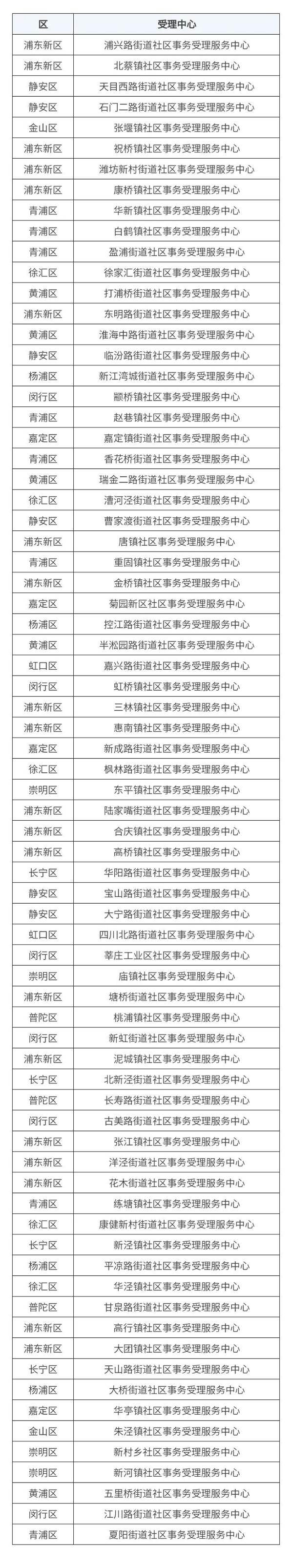
5A级受理中心名单

(共73家)


为进一步方便居民“就近办、家门口办”,今年市民政局还将推出远程虚拟窗口服务模式,将社区事务受理服务中心事项向居村委会、睦邻中心、生活盒子、市民驿站等延伸。目前该项工作已在静安区试点开展,下一步将在全市推广。


责任编辑:包璐影
劳动观察新闻,未经授权不得转载
收藏

相关新闻

社区医康养配置再升级!数智化康复...

如何用一平米创造有韧性的社区?《...

封控小区团购可乐,你觉得合适吗?

首页

顶部